QEC Semantification Workflow: Difference between revisions

From BITPlan cr Wiki
Jump to navigation Jump to search
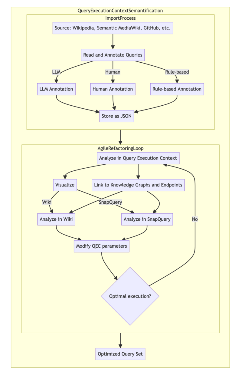
(Created page with "{{#mermaid: graph LR subgraph QueryExecutionContextSemantification ImportProcess --> AgileRefactoringLoop AgileRefactoringLoop --> optimizedQuerySet[Optimi...")
 
No edit summary
Line 1: Line 1:
[[File:qec-semantification-workflow.png|800px]]
{{#mermaid:
{{#mermaid:
graph LR
graph LR

Revision as of 07:25, 13 July 2024

Qec-semantification-workflow.png