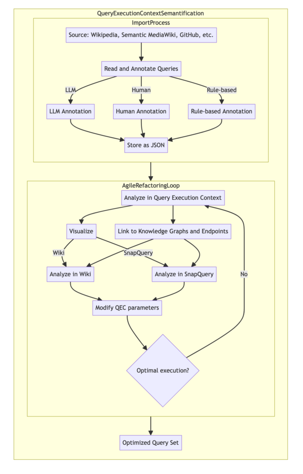
QEC Semantification Workflow
From BITPlan cr Wiki
Jump to navigation
Jump to search
Categories
:
Snapquery
Semantification
Navigation menu
Personal tools
Log in
Namespaces
Page
Discussion
English
Views
Read
View source
View history
More
Search
Main page
Scientific events
Events
EventSeries
Proceedings
Institutions
Scholars
Papers
Geographical
Countries
Regions
Cities
Index
Glossary
References
MediaWiki
Search
HowTo
Random page
Help about MediaWiki
Browse categories
Browse files
Recent changes
Tools
What links here
Related changes
Special pages
Printable version
Permanent link
Page information
Browse properties
Cite this page